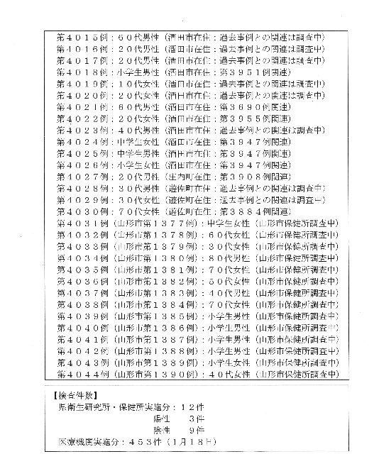
【新型コロナウイルス検査結果】
本日新たな感染者が確認されました。概要は画像をご覧ください。詳細は、本日15時30分前後に県公式Twitterでお知らせします。
なお、山形市分の詳細は市から公表されます。 https://t.co/uspruiOrsH

【新型コロナウイルス検査結果】
本日新たな感染者が確認されました。概要は画像をご覧ください。詳細は、本日15時30分前後に県公式Twitterでお知らせします。
なお、山形市分の詳細は市から公表されます。 https://t.co/uspruiOrsH
