【山形市の新型コロナウイルス感染者に関する情報(33~38例目)】
本日(12月8日)、山形市内33~38例目となる新型コロナウイルス感染者の確認を受け、記者会見を行いました。
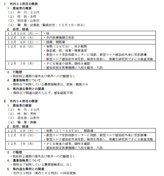
詳細は、添付画面をご覧ください。 https://t.co/L2IMKffhyH
なお、山形市七日町三丁目の「はなぶさ(英)」を利用されている方等の新型コロナウイルス感染が判明しました。
11月10日(火)~11月28日(土)に当該店舗を利用された方は、症状の有無にかかわらず、山形市保健所へご連絡下さるようお願いします。
<健康増進課> 電話番号:023-616-7270
冷静に行動いただくとともに、基本的感染防止対策(マスクの着用や手指消毒、大声を避ける、十分な換気など)の徹底や、「三密」を極力避け、大人数の会食など感染のリスクが高い状況を控えてください。
なお、SNSやインターネット等において、感染された方とその関係者などへの過度な詮索や誹謗中傷は絶対に行わないようお願いいたします。
【お問い合わせ:山形市健康増進課】