画像ファイル名、順に:
- QandA-session-pattern.png(ソースは 質疑応答セッション)
- QandA-session-cycle.png
- QandA-session-cycle-simple.png



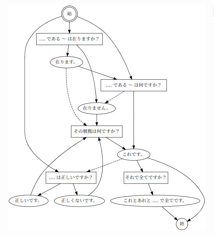
digraph { // 開始 s[shape=doublecircle, label="始"] s -> Q_ex s -> Q_prop s -> Q_val // 質問文 Q_ex[shape=box, label="‥‥ である ~ は在りますか?"] Q_prop[shape=box,label="‥‥ は正しいですか?"] Q_val[shape=box,label="‥‥ である ~ は何ですか?"] // 応答文と応答 A_ex_Y[label="在ります。"] A_ex_N[label="在りません。"] A_t_Y[label="正しいです。"] A_t_N[label="正しくないです。"] A_val_one[label="これです。"] Q_ex->A_ex_Y Q_ex -> A_ex_N Q_prop -> A_t_Y Q_prop -> A_t_N Q_val -> A_val_one Q_val -> A_ex_N[style=dashed] A_val_one -> Q_prop[style=dashed]// サイクルの原因 // 次の質問文 Q_all[shape=box, label="それで全てですか?"] Q_why[shape=box, label="その根拠は何ですか?"] A_ex_Y -> Q_val A_ex_Y -> Q_why[style=dashed] A_t_Y -> Q_why A_t_N -> Q_why A_ex_N -> Q_why A_val_one -> Q_all // さらに応答文と応答 A_val_all[label="これとあれと ‥‥ で全てです。"] Q_all -> A_val_all Q_why -> A_val_one // 終了 e[shape=circle, label="終"] A_val_one -> e A_val_all -> e }
digraph { // 開始 s[shape=doublecircle, label="始"] s -> A_t_Y // 主張文〈Assert〉 A_t_Y[label="‥‥ です。"] A_val_one[label="これです。"] // 質問文と応答 Q_all[shape=box, label="それで全てですか?"] Q_why[shape=box, label="その根拠は何ですか?"] Q_true[shape=box, label="それは正しいですか?"] A_t_Y -> Q_why A_t_Y -> e A_val_one -> Q_all A_val_one -> Q_true[style=dashed]// サイクルの原因 Q_true -> A_t_Y[style=dashed] // さらに応答文と応答 A_val_all[label="これとあれと ‥‥ で全てです。"] Q_all -> A_val_all Q_why -> A_val_one A_val_all -> Q_true[style=dashed] // 終了 e[shape=circle, label="終"] A_val_one -> e A_val_all -> e }