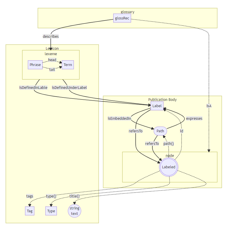
主に語彙目録〈レキシコン〉関係。
- 四角いノードはトークン空間がリソースとして存在するもの。
- まるっこいノードは構文空間〈字句空間〉が概念的に存在しているもの。
flowchart TB
subgraph syntax[Lexicon]
subgraph lexeme
term[Term]
phrase[Phrase]
phrase-.->|head| term
phrase-.->|tail| term
end
type[Type]
tag[Tag]
string(("string\ntext"))
end
subgraph publication[Publication Body]
subgraph node
labeled((("Labeled")))
unlabeled(((Unlabeled)))
end
label[Label]
path([Path])
path -->|refersTo| node
path -->|expresses| label
label -->|isEmbeddedIn| path
node -.->|"path()"| path
end
subgraph glossary
glossRec
end
%% attribute
labeled-.->|id| label %%4
node-.->|tags| tag
node -.->|"type()"| type
node -.->|"title()"| string
%% definition
lexeme -->|isJustDefinedIn| node
lexeme -->|isDefinedUnder| node
lexeme -->|isDefinedInLable| label
lexeme -->|isDefinedUnderLabel| label
%% identification
label-->|refersTo| labeled
glossRec -->|describes| lexeme
glossRec -.->|isA| node
※※画像