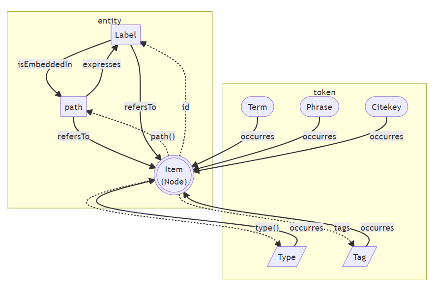
flowchart TB
subgraph token
term([Term])
phrase([Phrase])
citekey([Citekey])
type[/Type/]
tag[/Tag/]
end
subgraph entity
label[Label]
item((("Item\n(Node)")))
path[path]
path -->|refersTo| item
path -->|expresses| label
label -->|isEmbeddedIn| path
item -.->|"path()"| path
end
item-.->|id| label
item-.->|tags| tag
item -.->|"type()"| type
term -->|occurres| item
phrase -->|occurres| item
citekey -->|occurres| item
tag -->|occurres| item
type -->|occurres| item
label-->|refersTo| item
※※画像へのリンク