◆RP2040-Zero[Waveshare]を入手したのでArduino IDE で「Lチカ」を
やってみました。
RP2040-Zeroは、Raspberry Pi picoと同様に開発できる切手サイズの
モジュールです。

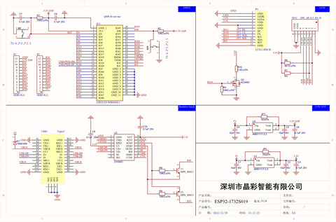
1.RP2040-Zeroの諸元
①回路図
2.RP2040-ZeroをArduino IDEで使う
①最初にRP2040-ZeroをPCに接続、起動すると「RPI-RP2」のドライブが現れますが
そのままにして置きます。

②その状態でArduino IDEを起動してスケッチを書き込みます。
①最初にRP2040-ZeroをPCに接続、起動すると「RPI-RP2」のドライブが現れますが
そのままにして置きます。

②その状態でArduino IDEを起動してスケッチを書き込みます。
開発環境 2023/02/27時点
・Windows11 Pro 64bit 22H2
・Arduino IDE 1.8.19
・Adafruit NeoPixel v1.11.0
・ボード RP2040 v2.7.3
➂RP2040-Zeroのボードが使えるようボードマネージャーで
検索し、最新バージョンをインストールします。
④次にボード選択でRP2040-Zeroを指定します。
⑥準備できたら下記の「Lチカ」のスケッチを書き込みます。
(保障無しの自己責任で) RP2040Ltika.ino
⑦最初は、 RP2040-Zeroの「COM」ポートが、現れないか
次の⑧のシリアルポートの欄に「UF2 Board」が表示されるかです。
「UF2 Board」が表示されていたら選択し⑨に飛びます。

⑧「BOOT」釦を押しながら「RESET釦を」押します。
するとシリアルポートの欄に「UF2 Board」が表示されますので
「UF2 Board」を選択します。

⑧ここで「マイコンボードに書き込む」[→]を押すと正常に書き込めます。

⑨次回からは、シリアルポートが選択出来るようになりました。

以上 めでたしめでたし












































