以下の内容はhttps://gijin77.blog.jp/archives/2022-09.htmlより取得しました。


今年も1年周期のタイマー無事作動! 2022/09

S__49078280



今年も1年周期のタイマー無事作動! 2021/09
昔、秋月電子で買って植えました。
毎年、きれいに咲いてくれます。

9006
9002

9001

9000



ブログトップへ

◆3.5インチ480 x 320 SPI TFT LCDディスプレイモジュール
 「3.5inch ESP32-3248S035」に「efont」で漢字を表示してみました。

◆AliExpressで液晶付きESP32モジュールー「3.5inch_ESP32-3248S035」
 を入手しました。
  ESP32 開発ボード3.5インチ320*480表示

◆このモジュールの詳しい解説は、下記URLにて
  macsbug ESP32-3248S035

 これには、3.5インチ480 x 320 SPI TFT LCDディスプレイモジュールST7796が
 付いています。これに漢字を表示させるべく、以前からやっていたESP32の
 プログラム領域にefont 16x16 漢字フォントを入れ表示出来ました。
  とにかく、漢字フォントをSDカードやSPIFFSに入れるのではなく、
 プログラム領域に入れることをもっとうとしています。
 「efont」の良いところは、フォントのサイズを選べる所です。
 プログラムサイズと必要なフォントを天秤にかけて使用出来きます。
 今回は、LCDサイズが大きいのでドライバを「TFT-eSPI」を使いました。

 「efont」については、下記ブログ内リンクも参照してみて下さい。
  ・ESP32 にて efont を使い ESP_8_BIT でビデオ出力してみた

 ①通常表示デモ
t-5

 ②反転表示デモ
t-6

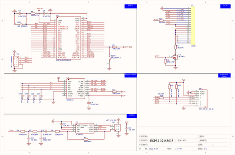
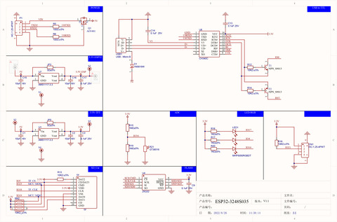
◆回路図(販売店資料より)
ESP32-3248S035-LCM-V1.1

ESP32-3248S035-MCU-V1.1

1.表示に必要なライブラリをインストールします。
 ①ライブラリマネージャーで「TFT_eSPI」を検索してインストールします。
t-10

 ②ライブラリマネージャーで「efont」を検索してインストールします。
t-11

2.TFT_eSPIで表示させる為「User Setup.h」を編集する必要があります。
 ①販売店提供のデモソフトを動かしてみます。
  下記よりダウンロードします。
  販売店ダウンロードサイト

t-22
 ②当該のファイルをダウンロード、解凍後
  \3.5inch_ESP32-3248S035R
     \1-Demo\Demo_Arduino
        \3_4-1_TFT_Rainbow
          \3_4_TFT_Rainbow\3_4_TFT_Rainbow.ino
          \TFT_eSPI bottom layer replacement file\User_Setup.hを  
    TFT_eSPIライブラリのルートフォルダにコピペ(上書き)します。
    
   ➂その後「3_4_TFT_Rainbow.ino」をIDEでコンパイル、実行します。
   *ここで問題なく動作したらUser_Setup.hは正常に機能しています。

2.続いて下記ファイルをコンパイルしESP32へ書き込み実行します。
 前回同様、描画部分はほぼ共用出来ました。
 (保障無しの自己責任で)  ESP32_3248S035R_efont.ino

3.この拡張としてインターラジオを作ってみました。
  ブログ内下記リンクも参照してみてください。
  ・ESP32-3248S035 で 多機能インターネットラジオ を作ってみた


以上 めでたしめでたし


ブログトップへ

◆PD Microのライブラリを使いXY-PDTのPD対応プログラマブルUSB
 Type-CコントローラFUSB302をESP32からI2Cでコントロールし
 PDトリガー機能及びPPS機能を実験してみました。
PD説明


 ①PD Microについては、下記ブログ内記事を参照
  ・PD Micro について(Arduino ProMicroの機能とUSB-Cを介した電力供給)

 ②XY-PDTについては、下記ブログ内記事を参照
  ・XY-PDT FUSB302 回路図 (参考) PD トリガー 解析

1.まずは実際の動作中の写真
 ①PD 5V固定出力
PD5V 
 ②PD 9V出力
PD9V
 
 ➂PD 12V出力
PD12V
 
 ④PD 15V出力
PD15V
 
 ⑤PD 20V出力
PD20V
 
 ⑥PPS 10.5V出力
PPS10.5V

2.上記出力時のlog出力(途中見やすくするために***線追記)

rst:0x1 (POWERON_RESET),boot:0x13 (SPI_FAST_FLASH_BOOT)
configsip: 0, SPIWP:0xee
clk_drv:0x00,q_drv:0x00,d_drv:0x00,cs0_drv:0x00,hd_drv:0x00,wp_drv:0x00
mode:DIO, clock div:1
load:0x3fff0030,len:1344
load:0x40078000,len:13516
load:0x40080400,len:3604
entry 0x400805f0

**** PD Esp32 Start ****

*******************************************
5V Set

17579:FUSB302 ver ID:A_revB
18590:USB attached CC1 vRd-3.0
18590:Load SW OFF
18590:TX Get_Src_Cap
18594:RX GoodCRC
18599:RX Src_Cap
18599:   [0] 5.00V 3.00A *
18599:   [1] 9.00V 3.00A
18599:   [2] 12.00V 3.00A
18599:   [3] 15.00V 3.00A
18599:   [4] 20.00V 3.25A
18599:   [5] 3.30V-11.00V 3.00A PPS
18599:SRC_CAP Nothing
18601:TX Request
18605:RX GoodCRC
18609:RX Accept
18740:RX PS_RDY
18740:5.00V 3.00A supply ready
18740:Load SW ON

*******************************************
9V set

37317:FUSB302 ver ID:A_revB
38328:USB attached CC1 vRd-3.0
38328:Load SW OFF
38328:TX Get_Src_Cap
38332:RX GoodCRC
38337:RX Src_Cap
38337:   [0] 5.00V 3.00A
38337:   [1] 9.00V 3.00A *
38337:   [2] 12.00V 3.00A
38337:   [3] 15.00V 3.00A
38337:   [4] 20.00V 3.25A
38337:   [5] 3.30V-11.00V 3.00A PPS
38337:SRC_CAP Nothing
38339:TX Request
38343:RX GoodCRC
38348:RX Accept
38479:RX PS_RDY
38479:9.00V 3.00A supply ready
38479:Load SW ON

*******************************************
12V Set

40851:FUSB302 ver ID:A_revB
41862:USB attached CC1 vRd-3.0
41862:Load SW OFF
41862:TX Get_Src_Cap
41866:RX GoodCRC
41871:RX Src_Cap
41871:   [0] 5.00V 3.00A
41871:   [1] 9.00V 3.00A
41871:   [2] 12.00V 3.00A *
41871:   [3] 15.00V 3.00A
41871:   [4] 20.00V 3.25A
41871:   [5] 3.30V-11.00V 3.00A PPS
41871:SRC_CAP Nothing
41873:TX Request
41877:RX GoodCRC
41881:RX Accept
42012:RX PS_RDY
42012:12.00V 3.00A supply ready
42012:Load SW ON

*******************************************
15V Set

44029:FUSB302 ver ID:A_revB
45040:USB attached CC1 vRd-3.0
45040:Load SW OFF
45040:TX Get_Src_Cap
45044:RX GoodCRC
45049:RX Src_Cap
45049:   [0] 5.00V 3.00A
45049:   [1] 9.00V 3.00A
45049:   [2] 12.00V 3.00A
45049:   [3] 15.00V 3.00A *
45049:   [4] 20.00V 3.25A
45049:   [5] 3.30V-11.00V 3.00A PPS
45049:SRC_CAP Nothing
45051:TX Request
45055:RX GoodCRC
45059:RX Accept
45190:RX PS_RDY
45190:15.00V 3.00A supply ready
45190:Load SW ON

*******************************************
20V Set

47014:FUSB302 ver ID:A_revB
48014:5.00V 1.00A supply ready
48025:USB attached CC1 vRd-3.0
48025:Load SW OFF
48025:TX Get_Src_Cap
48029:RX GoodCRC
48034:RX Src_Cap
48034:   [0] 5.00V 3.00A
48034:   [1] 9.00V 3.00A
48034:   [2] 12.00V 3.00A
48034:   [3] 15.00V 3.00A
48034:   [4] 20.00V 3.25A *
48034:   [5] 3.30V-11.00V 3.00A PPS
48034:SRC_CAP Nothing
48036:TX Request
48040:RX GoodCRC
48044:RX Accept
48176:RX PS_RDY
48176:20.00V 3.25A supply ready
48176:Load SW ON

*******************************************
Set PPS:10.50V

52147:FUSB302 ver ID:A_revB
53158:USB attached CC1 vRd-3.0
53158:Load SW OFF
53158:TX Get_Src_Cap
53162:RX GoodCRC
53167:RX Src_Cap
53167:   [0] 5.00V 3.00A
53167:   [1] 9.00V 3.00A
53167:   [2] 12.00V 3.00A
53167:   [3] 15.00V 3.00A
53167:   [4] 20.00V 3.25A
53167:   [5] 3.30V-11.00V 3.00A PPS *
53167:SRC_CAP Nothing
53169:TX Request
53173:RX GoodCRC
53177:RX Accept
53198:RX PS_RDY
53198:PPS 10.50V 2.00A supply ready

2.今回のESP32とXY-PDT図面
 ①XY-PDTの改造図面
  *マイコンチップと7セグLEDを外し、7セグLEDの端子にSCL,SDA,INT_N,GNDを
   ピンヘッダにて配線し、ESP32と接続できるように改造しました。
e-3

e-2

 ②ESP32の追加図面
e-5

3.PD MicroのライブラリのESP32への対応及びコンパイル、書き込み
 ①オリジナルのPD_Microのライブラリを下記よりzipファイルをダウンロード
  します。
  ryan-ma/PD_Micro

 ②解凍後、「PD_Mico」->「src」の中の6つのファイルをESP32対応のスケッチ
  フォルダにコピペします。

 ➂下記を参照しての6つのファイルの内、「PD_UFP.h」「PD_UFP.cpp」の2つを
  ESP32対応書き換えます。
  *書き換えの主な内容です。
  <PD_UFP.h>
   *HardwareSerialの削除
  <PD_UFP.cpp>
   *LED表示関係の変更(ピン番号等)
   *シリアル関係の変更
   (保障無しの自己責任で)  esp32変更.txt

 ④ロータリーエンコーダ用のライブラリを下記よりRotary-master.zipをダウンロード
  し、Arduino IDEのライブラリに登録します。 
  brianlow/Rotary

 ⑤下記スケッチファイルをコンパイルし、書き込みます。
  (保障無しの自己責任で)  PD_ESP32.ino

 ⑥取り扱い
  *ロータリーエンコーダを右に回すと出力電圧が上がり、左に回すと出力電圧が
   下がります。
  *ロータリーエンコーダのSWを押すたびに固定出力、PPS可変と変わります。
  *リセット後は、現スケッチでは固定出力で12Vになっています。
  *PPS時は、10.5V 現時点では、最高11Vまでです。

 ⑦問題点
  *ロータリーエンコーダを速く回すとフリーズします。
  *PPSでの20Vまで出力させたいです。

4.今回の苦労話
 ①XY-PDTにてFUSB302のVBUS端子にVBUSが接続されていなくて隣の
  VDDに接続されていた。(思い込みで導通チェックが不十分だった)
 *写真のように2,3番ピンの間をカットして2番ピンからVBUSまでジャンパー
  しました。
e-4
 
 ②XY-PDTのマイコンチップをヒートガンで取り外し時に周りのチップ抵抗、
  チップコンデンサも取れてしまい復旧に時間がかかりました。
  (何しろ小さい部品の為、大変だった)
 ➂PD Microのライブラリの確認に①のトラブルで4日もかかってしまいました。

 5.一応ESP32でFUSB302をI2C経由でコントロールできるようになりました。

以上


ブログトップへ

◆PD Micro について興味が有り調べてみました。
 現在在庫なしの為、入手困難な状態です。
pm-1


pm-2

1.PD Microとは、USB Type-C Power Delivery を備えた Arduino 互換ボードで
 あり、出力電圧は、ライブラリを使用して Arduino スケッチで 5~20Vの電圧
 制御できます。
 USB Type-Cコントローラは、FUSB302を使用しています。
 詳しくは、下記で
 PD Micro(Arduino ProMicroの機能とUSB-Cを介した電力供給)
 
2.ハードウェア(搭載ICのデータシート)
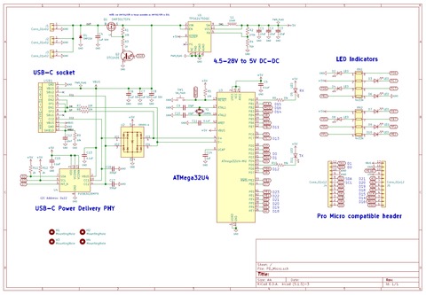
 ①PD Micro 回路図
PD_Micro_回路図

 ◆参考Arduino Pro Micro回路図
Pro_Micro回路図OK

 ②PD対応IC(プログラマブルUSB Type-C コントローラ) 
  FUSB302データシート (PDF)

 ➂ FUSB302アプリケーションノートほか技術文書
  FUSB302技術文書

 ④マイコンチップ
  ATmega32U4データシート(PDF)

 ◆参考ATmega32U4搭載ボード
  Arduino Micro全般

 ⑤DC-DCコンバータ
  TPS62175データシート(PDF)

 ⑥30V 10.4A P-channel MOSFET
  DMP3017SFKデータシート(PDF) 

3.ライブラリは、下記で
  ①ryan-ma/PD_Micro

  ②Arduino IDE でのピンアサイン
32U4PinMapping

4.購入サイト
 ①CS-PDMICRO-01
 ②マルツ FUSB302BMPX
 ➂Digi-Key FUSB302BMPX

5.FUSB302コントローラの載ったモジュールについては、
  下記ブログ内記事も参照してみて下さい。
  ・ZY12PDN FUSB302 回路図 (参考) PD トリガー 解析
  ・XY-PDT FUSB302 回路図 (参考) PD トリガー 解析

以上


ブログトップへ

◆ZY12PDN PDトリガーモジュールを解析してみました。
 PD対応ICに興味が有りFUSB302の乗ったZY12PDNを解析して回路図を起こしてみました。

zy-4

zy-2

1.参考回路図
ZY12PDN_参考回路図

2.搭載ICのデータシート
 ①PD対応IC(プログラマブルUSB Type-C コントローラ) 
  FUSB302データシート (PDF)

 ②FUSB302アプリケーションノートほか技術文書
    FUSB302技術文書

 ➂マイコンチップ
  STM32F030F4データシート

 ④3端子レギュレータ
  5333Bデータシート (PDF)

3.ここで購入しました。
  ZY12PDN PDトリガー

4.これからの構想
 マイコンチップをなじみのESP32に交換して自前でFUSB302を制御して
 ロータリーエンコーダを使いPD PPSを作成したいと思っています。

以上



ブログトップへ

◆XY-PDT PD トリガー モジュールを解析してみました。
 PD対応ICに興味が有りFUSB302の乗ったXY-PDTを解析して回路図を起こしてみました。
xy-1

1.回路図の作成の為IC名が分かるよう写真撮影
 ①表面(7segLEDを取り外した後)
xy-3

 ②裏面(ICP用パッド)
xy-4


 ➂参考回路図
XY-PDT参考回路図2


2.搭載ICのデータシート
 ①PD対応IC(プログラマブルUSB Type-C コントローラ) 
  FUSB302データシート (PDF)

 ②FUSB302アプリケーションノートほか技術文書
    FUSB302技術文書

 ➂マイコンチップ
  AN76E003AT20データシート (PDF)

 ④3端子レギュレータ
  HM5333データシート (PDF)
  
 ⑤オペアンプ
  LM321_A63Aデータシート
  
 ⑥7セグLED
  CL3641AHデータシート(PDF)

3.ここで購入しました。
  XY-PDT Male head

4.これからの構想
 マイコンチップをなじみのESP32に交換して自前でFUSB302を制御して
 ロータリーエンコーダを使いPD PPSを作成したいと思っています。

以上


ブログトップへ

◆マルチファンクションテスターLCR-TC1をゲットしたので取説などを
 纏めておきます。
tc-1

0.添付取説を電子化しておきます。
tc-2

tc-3
 
1.取説の日本語マニュアルURL
  マルチファンクションテスター TC-1日本語マニュアル
  
2.TC-1の分解動画URL
  改造】USBコネクタをType-Cに交換する トランジスタテスター LCR-TC1編

3.参考TC-1関連URL
  ①テスター LCR-TC1を使ってみた!
  ②【多機能トランジスタテスターが便利![Multi-function Tester LCR-TC1]
  ➂多機能テスター「LCR-TC1」の実機レビュー


以上





以上の内容はhttps://gijin77.blog.jp/archives/2022-09.htmlより取得しました。
このページはhttp://font.textar.tv/のウェブフォントを使用してます

不具合報告/要望等はこちらへお願いします。
モバイルやる夫Viewer Ver0.14