
解体工事が始まっている「浜松町ビルディング(東芝ビルディング)」(地上40階、高さ165.95m)です。2026年2月14日に撮影しました。左隣は「BLUE FRONT SHIBAURA TOWER S」(地上43階、高さ228.88m)で、同ビルはそれとほぼ同じ高さとなる「BLUE FRONT SHIBAURA TOWER N」(地上45階、高さ227.28m)へ建替えが行われます。この記事では同建替えの概要や東芝ビルディングの解体状況、地図等を載せています。
BLUE FRONT SHIBAURAについて

「浜松町ビルディング(東芝ビルディング)」は1984年3月に完成したオフィスビルで、規模は地上40階、塔屋2階、地下3階、高さ165.95m、延床面積16万2612.864?、設計者は清水建設、施工者はSKP建設工事企業体(清水建設、鹿島建設)でした。同ビルは建て替えのため2025年10月1日から2028年4月30日までの工期で、清水建設を施工者として解体が行われています。
この写真は2019年12月の撮影で、左側の広場のようになっている場所に?期S棟として「BLUE FRONT SHIBAURA TOWER S」(地上43階、高さ228.88m)が先行して開業しており、その右隣で「BLUE FRONT SHIBAURA TOWER N」(地上45階、高さ227.28m)への建替えが行われます。

外観イメージ図[出典:野村不動産]
建替え完了後の「BLUE FRONT SHIBAURA」全体の完成予想図です。国家戦略特別区域計画の特定事業となっている日本最大規模となるツインタワーで、右が先行して開業した地上43階、高さ228.88mのTOWER S、左が「浜松町ビルディング(東芝ビルディング)」の解体後の跡地に建設される地上45階、高さ227.28mのTOWER Nです。
規模はTOWER Sが地上43階、地下3階、高さ228.88m、TOWER Nが地上45階、地下3階、高さ227.28m、両棟合わせた敷地面積は4万104.29?、建築面積は2万8192.39?、延床面積は55万450.80?、建築主は野村不動産と東日本旅客鉄道、設計者は槇総合計画事務所と清水建設、TOWER S(?期工事)の施工者は清水建設で2025年2月竣工、TOWER N(?期工事)の施工者は未定で2027年度着工、2031年3月31日の竣工予定となっています。

断面図[出典:野村不動産]
低層部で繋がった1〜3階が約1000坪、29店舗の商業施設、TOWER Sの7〜33階がオフィス及びオフィスサポートフロア、35〜43階がホテル「フェアモント東京」となっており、TOWER Nは中層部がオフィスフロア、そして高層部が144戸の賃貸住宅になります。

緑化計画図(配置図)[出典:東京都環境局]
南側は?期工事で先行開業したTOWER Sで、その北側が?期工事で建て替えが行われるTOWER Nとなっています。両棟の間にあるセントラルプラザ、芝浦運河のテラスなども?期工事の範囲です。西側の低層棟と書いてある場所の上空を貫く細い線は東京モノレールで、その高架下の空間は?期工事で完成・開放されています。

外観イメージ図[出典:公式HP]
TOWER SとTOWER Nの間に整備される「(仮称)セントラルプラザ」と芝浦運河に整備されるテラスの完成予想図です。これらは?期工事で整備されます。
位置図

位置図[出典:野村不動産]
建設地はJR山手線・京浜東北線、東京モノレール「浜松町」駅の南東側で、屋根付きの歩行者専用通路「南口自由通路」によって駅と接続します。これにより雨の日でも傘なしでアクセスできるようになります。また、都営大江戸線・浅草線「大門」駅、ゆりかもめ「日の出」駅も利用可能な立地となっています。
解体状況

2026年2月14日に芝浦運河沿いから撮影した「浜松町ビルディング(東芝ビルディング)」(地上40階、高さ165.95m)です。

パッと見た感じでは、凹んでいる部分にネットが設置されているだけで、解体工事が始まっているようには見えませんが…

1階部分の一部が解体され開口部ができていました。恐らくビル内部に縦の穴を開けており、そこから解体した瓦礫を1階におろして、これらの開口部から外に出す流れになるかと思います。

同ビルの解体の施工者は清水建設となっており、新築工事の施工者も清水建設になるならば、最近発表された超高層の建て替え工期を1年以上短縮する新工法「Re-GENUS BASE」が適用される可能性が高いです。

少し離れて竹芝側から撮影。左は?期工事で建設された「BLUE FRONT SHIBAURA TOWER S」(地上43階、高さ228.88m)で、「浜松町ビルディング(東芝ビルディング)」はそれとほぼ同じ高さとなる「BLUE FRONT SHIBAURA TOWER N」(地上45階、高さ227.28m)へ建て替えが行われます。

「浜松町ビルディング(東芝ビルディング)」の最上部にズームです。解体用のタワークレーンが1基設置されています。

北側にある「東京ポートシティ竹芝オフィスタワー」のスキップテラスから撮影。解体されると一時的に「BLUE FRONT SHIBAURA TOWER S」全体が見えるようになります。

浜松町駅と接続している歩行者専用通路「南口自由通路」から撮影。

西側にある「BLUE FRONT SHIBAURA」のGREEN WALKから撮影。解体工期は2028年4月30日までとなっています。

低くなり始めるにはまだもう少し時間がかかりそうでした。

「浜松町ビルディング(東芝ビルディング)」の足元では「東芝浜松町ビル」(地上8階、高さ37.25m)の解体工事も行われています。

こちらの解体工期は2026年10月30日までとなっていますが、春過ぎには地上部が見えなくなっていそうです。

同ビルの解体には屋上全面飛散防止養生システムのケージシステムが採用されていることがわかります。

「東芝浜松町ビル」の解体工事のお知らせです。解体工事の施工者は清水建設で、解体工期は2025年10月1日から2026年10月30日までとなっています。

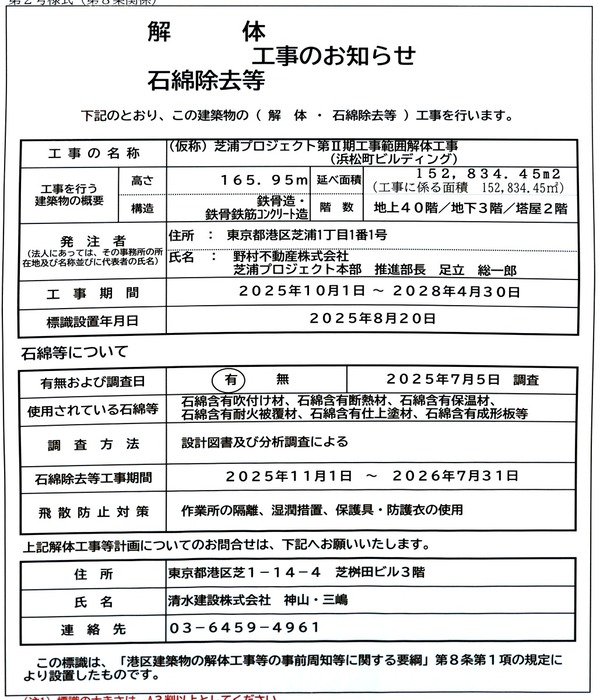
「浜松町ビルディング(東芝ビルディング)」の解体工事のお知らせです。解体工事の施工者は清水建設で、解体工期は2025年10月1日から2028年4月30日までとなっています。
地図
物件概要(建替後)

建築計画のお知らせです。
■物件概要■
街区名称:ブルーフロント芝浦
仮称:芝浦プロジェクト
計画名:(仮称)芝浦一丁目計画 新築工事
所在地:東京都港区芝浦一丁目1番1 他51筆
交通:JR山手線・京浜東北線「浜松町」駅 徒歩6分
東京モノレール「浜松町」駅 徒歩6分
都営大江戸線・浅草線「大門」駅 徒歩8分
ゆりかもめ「日の出」駅 徒歩6分
用途:事務所、商業施設、ホテル、住宅(約144戸)、駐車場
階数:地上43階、地下3階(?期S棟)
階数:地上45階、地下3階(?期N棟)
高さ:228.88m(?期S棟)
高さ:227.28m(?期N棟)
構造:S造 一部 RC造、SRC造
基礎工法:直接基礎
敷地面積:40,104.29?
建築面積:28,192.39?
延床面積:550,450.80?
建築主:野村不動産、東日本旅客鉄道
設計者:槇総合計画事務所、清水建設
施工者:清水建設(?期工事)
未定(?期工事)
工期:2021年10月着工〜2025年2月竣工(?期工事)
2027年度着工〜2031年3月31日竣工予定(?期工事)
出典
▼公式HP:BLUE FRONT SHIBAURA
https://www.bluefrontshibaura.com/
▼野村不動産:野村不動産芝浦プロジェクト
https://officenomura.jp/shibauraoffice/lp/
- カテゴリ
- 港区